Residents Connects App
UX/UI Design, Research, Prototyping
Jan 2021 - Apr 2021
Project Background
During the pandemic, quarantine was the most common thing that happened to most of the people in the city of Hong Kong. Beside grocery at the store for daily use, shopping online became a new trend. There were large amount of deliveries that front desk reception was handling daily. Residents Connect MO is an online customer service platform for the staff from private property residential management team; Residents Connect is designed for property residents to enjoy the service of the property. In this project, I helped out company to build an app to handle packages’ receipt for both side of users (Staff & Resident) by crafting persona, user flow and prototyping.
My Design Process
Better Understanding
To have a better understanding for package management function in “Resident Connect MO” & “Resident Connect”, here are my major questions to identify the problems: 1. What is the project’s purpose and goal? 2. How will the project impact the residents and their daily lives? 3. Who are the stakeholder involved in the project?
Summary Of My Discovery
After an on-site observation and interviews in private property resident, here’s what I found.
Complicated hang over process:
The hang over process which show the front desk reception/guard that they had lot of paperwork, and need paper identifications beforehang over the delivery. And during the peak hour, people were annoyed with the pick up process and there have running out of manpower.

Define
In this phase, let meet our users to see how I made the problem statement.
Meet Our Users

Design
In the design phase, I reconstructed user flow and build IA, sketched on the paper wireframe based on problem statement. Then built prototype with style guide.
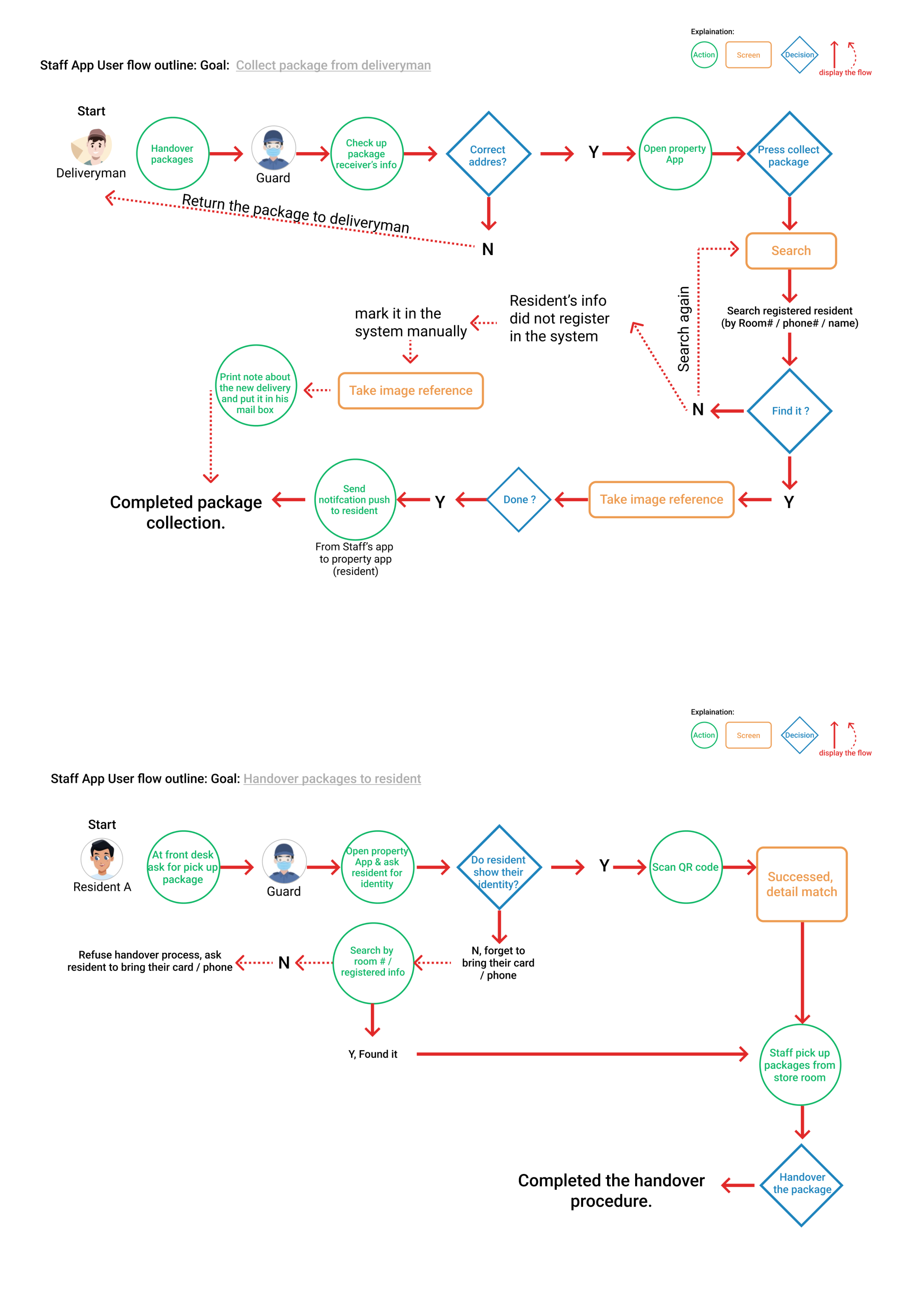
User-flow for staff in 2 ways:
There have 2 ways for staff to handle packages (a. takeover from deliveryman; b. hang over to resident), the highlight from the app that staffs are no longer using paper and pen to remark and they can send notification to the resident app directly to the receiver. And when the staff identify the residents’ identity, they only need to scan for the QR code from resident.

User-flow for Residents:
Inside residents user-flow, after they received notification from staff. Which mean their packages are ready to pick up whenever they want. To get the package from the staff, they only need to show their resident code to scan for identify.

Prototyping - staff side:
There have to highlight when sketching prototype for staff side. 1. Security problems: understanding people concern their package safety... to solve that problem, staff need to make photo reference when they store the packages and send the notification after. 2. There have a e-signature process for resident confirmation, but when testing out in the mock up. Interviewees are not refuse to sign it, because of privacy problem. Eventually, e-signature has to erase at a result.

Prototyping - resident side:
In resident app, beside receive notification from the staff. The highlight would be “scan and take” for the packages, because the procedure would be more efficient when resident show the QR code instead of resident card.

Style guide:
When creating Resident Connect’s color gradient we inspired from “ALASSIO” sale brochure, and approved by Swire design team. We wanted people feels warm and granded enough when using the app and property facilities.

Takeaway / Outcome
In the end of this project, after the mock up testing there were over 61% of staffs claim the procedure is more efficient than using pen and paper; and over 54% of residents claim the system keep their packages safety when they are not at home, so that they can pick up later. At last, “Residents Connect MO” & “Residents Connect” is launched in 2021. They available in IOS & Android and it was being used by Swire Properties’ Residential Management Team.